| 选择分类:当前分类——当前分类 相关联或者相类似的文章: 简单实用的大功率可控硅触发电路(555) 三、扬声器主要特性参数(554) 放弃学和不放弃学(554) 万能检查法(553) 锯齿波电路(553) 图解S51并口下载线的制作(552) 让教师走下神坛[原创](552) PC机风扇速度控制器(552) 【过时新闻】MY8848网站销声(552) 谈单片机加密(551) 学会看NMEA-0183数据协议代码 (551) 运算放大器应用设计的几个技巧(551) 一种简单的可控硅好坏判断方法(551) AVR并口ISP下载线制作(550) LM317的最小稳定工作电流(550) 自作电子音量控制(549) 安全攻略:关闭和限制电脑不用的端口(549) 非法传销组织的“洗脑”骗术一(548) 四个寓意深刻的故事(548) 电容降压电路的特点及元器件选择(548) 首页 前页 后页 尾页 本站推荐: | 再度出击,20元打造经典PC遥控器!
编者(pconline xcm)按:不久前曾发表了<打造超级PC遥控器>。那是一个带有4路立体声输入,一路输出的红外遥控音源切换器兼PC遥控器的DIY制作。因其带有音源切换功能所以要用的元件较多,电路也较复杂,对于一般缺乏电子制作经验的PCDIYer来说是有一定难度的。其实在国外的DIY网站也有很多款PC红外遥控的方案,有用PIC芯片的,有用数字电路的,有最简单的只用一个接收头和几个稳压元件的,这么多的的电路各有其特点和优缺点,今天再为大家介绍一款简单好用的PC红外遥控,所用的元器件也很少,购买方便价格也只在20元左右,而且有很好的扩展性,下面就把这篇好东东介绍给广大的DIYer。 本文提供程序:点击下载cdle050011.rar
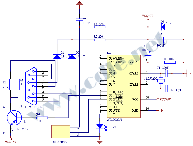
元件表
图二中的DB9针串口插座是公头的,也可以用母头的,都没有关系,只是用的连接线不同,无论你使用那种,在焊电路时都要看清引脚的序号(插座上打有序号),搞错了就不好了。图三是元件中的一体化红外遥控接收头和三极管9012的引脚示意图,要注意的是图中的9012的引脚示意图只是我购买到的9012 的引脚极性示意图,可能和你购买到的不同,在装到电路板上时先有万用表测好它的引脚极性,已免意外损坏元件。什么?不会测,那要找找相关的资料学学了,或是让朋友代劳,要不就在买元件时让商家告诉你。收集好元件,我们就可以动手做了。
首先,要切割一块合适的电路板。这里我用多孔的万用板,我做小东西时通常都是使用它,很方便,不过做复杂一点就不太好了。当然有条件可以自已加工印刷电路板,呵,笔者认为这小小的DIY电路就用不着加工印刷板了。一般购买到的万用板都比较大,这里我们可用锯片或界刀来切割一块大约4cm*3cm的电路板(如图四)。可用砂纸修饰一下电路板的边缘使其光滑,搞定之后就是对着电路图插上元件,焊、焊、焊!哦,串口插座插不下去?可用尖嘴钳轻轻对着电路板的孔位,稍微钳弯一下插座的引脚就可以顺利插上去焊好了。图五就是焊好的板子,这里看到的是修改过几次电路的,焊点就不太好了:P 图六是还没有插上 AT89C2051芯片的完成品,接下来就是烧写单片机程序了,没有烧写器就只有出钱请别人烧了,到电子市场或专修电脑BIOS的地方都有代烧芯片的服务。且慢,先下载这个编译好的单片机程序吧。IR.hex
做好后,再来看看连线的问题。如果你在板子是用了母头的串口座,那可以直接买一根常用的串口通讯线,一头是公头一头是母头的那种。我自己则是用手头现有的接头自制,更为省钱了。因我的电路板上使用公头的串口插座,所以要用两个母头的线才可以和PC上的串口连接。串口通讯线上有9根线,这个制作中只有到其中5根,我用8芯的网线把两个母头的DB9接头中1至8号线一一对应连接了,也就是说1对1,2对2......8对8连接(图八)。连接好线后打开 Girder软件,设置好串口(Girder的基本使用和设置方法请参看笔者在不久前发表的<Grider3.2简单使用教程>),这时板上就有电源了,可以看到LED一闪闪的,这时你就可以尽情的遥控你的PC了,爽吧?图九是工作中的遥控接收器。
在Girder的使用中要想尽可能多的在同一个文件中定义不同软件的操作时,可以定义一个返回键,返回到一个控制软件的列表菜单,再定义各个数字键进入相应的软件命令组,然后关闭菜单,再键返回键时就关闭软件菜单进入控制列表。这里可能很难说明白,大家可以看看图十,并下载MyIR.GML看看具体是如何定义的。我的返回键是用遥控上的Recall,文件中只设定了,WINAMP和常用的系统控制功能。先按Recall,再按1就打开系统控制,按2则是打开WINAMP,进入功能组后,想切换功能组就再按Recall。Girder功能很多组合起来就很好用了,摸索多几次就能用遥控玩转你的 PC了。
1、 本站不保证以上观点正确,就算是本站原创作品,本站也不保证内容正确。 2、如果您拥有本文版权,并且不想在本站转载,请书面通知本站立即删除并且向您公开道歉! |